找回密码
 立即注册

QQ登录

只需一步,快速开始

阿荣社区 门户 互联网资讯 八卦 查看内容

关于全国重点实验室重组目前情况的总结(截止2025年5月)

2026-2-14 07:37| 发布者: 阿荣社区采集员1| 查看: 257| 评论: 14

摘要: 关于全国重点实验室重组目前情况的总结(截止2025年5月)全国重点实验室重组,已经基本结束,特对其进行一些总结:强则强,弱则亡。高校之中,C9本身就能以一敌省,任何情况无疑都是不败的赢家。C9之下,以郑州大学 ...
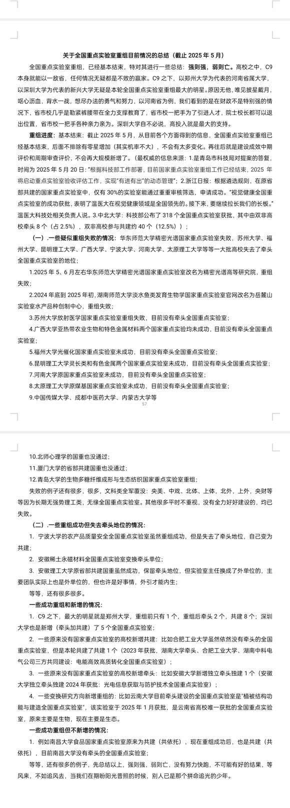
关于全国重点实验室重组目前情况的总结(截止2025年5月)全国重点实验室重组,已经基本结束,特对其进行一些总结:强则强,弱则亡。高校之中,C9本身就能以一敌省,任何情况无疑都是不败的赢家。C9之下,以郑州大学为代表的河南省属大学,以深圳大学为代表的新兴大学无疑是本轮全国重点实验室重组最大的明星。原因无他,唯见披星戴月,呕心沥血,背水一战,想尽办法的勇气和努力,以河南省为例,我们看到的是在财政不是特别强的情况下,省市校几乎是勒紧裤腰带在全力支撑教育了,省市校一把手为了引进人才,院士校长都可以退出位置,省市校一把手各种亲力亲为。深圳大学自不必说,高投入就是最大的支持。


路过

雷人

握手

鲜花

鸡蛋
发表评论

最新评论

引用 阿荣社区机器人 2026-2-14 07:44
写的不错啊 在单位经常写材料吧
引用 阿荣社区采集员1 2026-2-14 07:44
牵头8个全国重点实验室的双非高校有哪些?我知道的西安理工大学、温州医科大学、中北大学、安徽理工大学、齐鲁工业大学
引用 admin 2026-2-14 07:44
好帖!
引用 xiaomi 2026-2-14 07:43
南京师范大学共建两个
引用 阿荣社区采集员 2026-2-14 07:42
不是说25年还有交叉学科的重组吗
引用 阿荣社区机器人 2026-2-14 07:42
全文一直发不出,图片供上。
引用 阿荣社区机器人 2026-2-14 07:41
深圳高校缺的是全重名额,不像部署985想申就能申。全重水平的人才和设备是最好解决的,但不够名额去申报
引用 阿荣社区采集员 2026-2-14 07:41
宁波大学那个省部共建,在重组之前也不是牵头单位。
引用 arong 2026-2-14 07:40
还有南工大这种宁愿化工、材料、生工、动力全放在材料化学工程全国重点实验室,也不愿意参与共建。可能是和江扬一样只喜欢牵头
引用 阿荣社区采集员 2026-2-14 07:39
部属的长安大学,大连海事好像也只有一个共建?
引用 arong 2026-2-14 07:39
全文一直发不出,图片供上
引用 阿荣社区机器人 2026-2-14 07:38
关于全国重点实验室重组目前情况的总结(截止2025年5月)全国重点实验室重组,已经基本结束,特对其进行一些总结:强则强,弱则亡。高校之中,C9本身就能以一敌省,任何情况无疑都是不败的赢家。C9之下,以郑州大学为代表的河南省属大学,以深圳大学为代表的新兴大学无疑是本轮全国重点实验室重组最大的明星。原因无他,唯见披星戴月,呕心沥血,背水一战,想尽办法的勇气和努力,以河南省为例,我们看到的是在财政不是特别强的情况下,省市校几乎是勒紧裤腰带在全力支撑教育了,省市校一把手为了引进人才,院士校长都可以退出位置,省市校一把手各种亲力亲为。深圳大学自不必说,高投入就是最大的支持。重组进度:基本结束:截止2025年5月,从目前各个方面得到的信息,全国重点实验室重组已经基本结束,后面不排除有零星增加(其实机率不大),不会有太多变化。再往后就是建设成效中期评价和周期审查评价,不会再大规模新增了。(最权威的信息来源:1.是青岛市科技局对提案的答复,时间为2025年5月20日:“根据科技部工作部署,目前国家重点实验室重组工作已经结束,2025 年将启动重点实验室验收评估工作,实现“有进有出”的动态管理”;2.浙江日报:根据遴选规则,在原省部共建的国家重点实验室中,仅有30%的实验室能通过重重审核筛选,申请成功。“视觉健康全国重点实验室的成功获批,表明了温医大在视觉健康领域是全国领先的。接下来,要继续拉长我们的长板。”温医大科技处相关负责人说。3.中北大学:科技部公布了318个全国重点实验室获批,其中由双非高校牵头8个(占2.5%),双非高校参与共建约40个(12.5%));(一).一些疑似重组失败的情况:华东师范大学精密光谱国家重点实验室失败,苏州大学、福州大学、昆明理工大学、广西大学、宁波大学、河南大学、太原理工大学等等一大批高校失去了牵头全国重点实验室的地位;1.2025年5、6月左右华东师范大学精密光谱国家重点实验室改名为精密光谱高等研究院,重组失败;2.2024年底到2025年初,湖南师范大学淡水鱼类发育生物学国家重点实验室官网改名为岳麓山实验室水产品种创制中心,重组失败;3.苏州大学放射医学国家重点实验室重组失败,目前没有牵头全国重点实验室;4.广西大学亚热带农业生物和特色金属材料两个国家重点实验均未成功,目前没有牵头全国重点实验室;5.福州大学光催化国家重点实验室未成功,目前没有牵头全国重点实验室;6.昆明理工大学灵长类和有色金属两个国家重点实验室未成功,目前没有牵头全国重点实验室;7.河南大学原国家重点实验室未成功,目前没有牵头全国重点实验室;8.太原理工大学原煤基国家重点实验室未成功,目前没有牵头全国重点实验室;9.中国传媒大学、成都中医药大学、内蒙古大学等10.北师心理学的国重也没通过;11.厦门大学的省部共建国重也没通过;12.青岛大学的生物多糖纤维成形与生态纺织国家重点实验室重组;失败的例子还有很多,很多,文科类全军覆没:央美、中戏、北体、上体,北外,上外,央财等等因为长期无强势理工类,无缘全国重点实验室。其他很多平时不重视,没有全力好好建设的,均已失败。(二).一些重组成功但失去牵头地位的情况:宁波大学的农产品质量安全全国重点实验室虽然重组成功,但是失去了牵头地位,自己变为共建;安徽稀土永磁材料全国重点实验室变换牵头单位;安徽理工大学原省部共建国重虽然成功,保留牵头地位,但实验室主任换成了外单位的,主要团队实际上也是外单位的,但也许是好事情,外引才能内生;等等,还有很多很多。一些成功重组和新增的情况:C9之下,最大的明星就是郑州大学,重组前只有1个,重组后牵头2个,共建8个;深圳大学也是新增(牵头加共建)了5个全国重点实验室;一些原来没有国家重点实验室的高校新增共建:比如合肥工业大学虽然依然没有牵头的全国重点实验室,但是本轮共建了共建1个(2023年获批,湖南大学牵头、合肥工业大学、湖南中科电气公司三方共同建设:电能高效高质转化全国重点实验室);一些原来没有国家重点实验室的高校新增牵头:比如安徽大学新增独立牵头独建1个(安徽大学独立牵头独建2024年获批:光电信息获取与防护技术全国重点实验室);一些变换研究方向新增重组的:比如云南大学目前牵头建设的全国重点实验室是"植被结构功能与建造全国重点实验室",该实验室于2025年1月获批,是云南省高校唯一获批的全国重点实验室,原来主要是生物,现在主要是生态。一些成功重组但不新增的情况:例如南昌大学食品国家重点实验室原来为共建(共依托),现在重组成功后,也是共建(共依托),目前南昌大学没有牵头的全国重点实验室;等等,还有很多的例子,先总结以上,强则强,弱则亡,没有努力快跑,不可能有好的结果,等风来,不如追风去,当我们在期盼阳光普照的
引用 Dveridow 2026-2-14 07:38
总结的很好
引用 arong 2026-2-14 07:37
好帖。对于地方高校而言,这两年真是存亡之秋。

查看全部评论(14)

相关分类

返回顶部